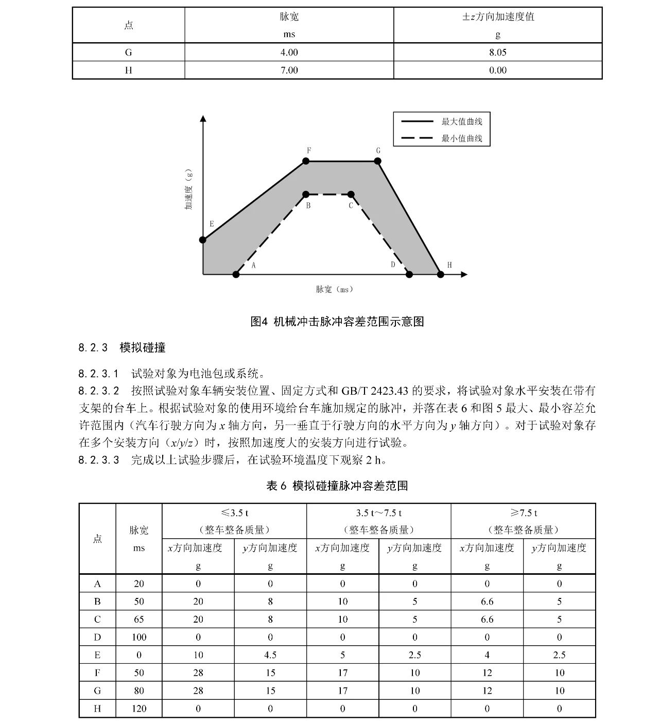
4ÔÂ3ÈÕ£¬£¬£¬£¬£¬£¬¹¤ÐŲ¿ÕýʽÐû²¼GB38031-2025¡¶µç¶¯Æû³µÓö¯Á¦Ðîµç³ØÇå¾²ÒªÇó¡·£¬£¬£¬£¬£¬£¬ÕâÒ»±»³ÆÎª¡°Ê·ÉÏ×îÑÏµç³ØÇå¾²ÁµÄй潫ÓÚ2026Äê7ÔÂ1ÈÕÆðʵÑé¡£¡£¡£¡£Ð¹ú±êÊ״ν«¡°²»Æð»ð¡¢²»±¬Õ¨¡±´ÓÆóÒµÊÖÒÕ´¢±¸ÉÏÉýÎªÇ¿ÖÆÐÔÒªÇ󣬣¬£¬£¬£¬£¬³¹µ×ÖÕ½áÁËÐÐÒµ¶ÔÈÈʧ¿ØÎ£º¦µÄÐÒÔËÐÄÀí£¬£¬£¬£¬£¬£¬±ê¼Ç×Ŷ¯Á¦µç³ØÇå¾²½øÈë¡°ÁãÈÝÈÌ¡±Ê±´ú¡£¡£¡£¡£
ÈÈÀ©É¢¾ø¶ÔÇå¾²£º
´¥·¢ÊÖ¶ÎÉý¼¶£ºÔÚÕë´Ì¡¢Íⲿ¼ÓÈÈ»ù´¡ÉÏ£¬£¬£¬£¬£¬£¬ÐÂÔöÄÚ²¿¼ÓÈÈÆ¬´¥·¢ÈÈʧ¿ØÒªÁ죬£¬£¬£¬£¬£¬ÁýÕÖ¸üÕæÊµµÄʹʳ¡¾°
ÌÓÉúÆøÖÆÖØ¹¹£ºÒªÇóÈÈʧ¿Øºó5·ÖÖÓÄÚ·¢³ö±¨¾¯Ðźţ¬£¬£¬£¬£¬£¬ÇÒÑÌÆø²»µÃ½øÈë³ËÔ±²Õ£¬£¬£¬£¬£¬£¬³¹µ×¶Å¾ø¡°ÌÓÉúʱ¶þ´ÎÖж¾¡±Î£º¦
ÊÓ²ìʱ³¤ÑÓÉ죺ÊÔÑéºóÖÁÉÙ¼à²â2Сʱ£¬£¬£¬£¬£¬£¬ËùÓмà²âµãζÈÐëµÍÓÚ60¡æ£¬£¬£¬£¬£¬£¬±ÜÃâÑÓ³ÙÐÔ±¬È¼
µ×²¿×²»÷²âÊÔÈë·¨£º
Ä£Äâ·Éʯ¹¥»÷³¡¾°£¬£¬£¬£¬£¬£¬½ÓÄÉÖ±¾¶30mm¸ÖÇòÒÔ150JÄÜÁ¿×²»÷µç³Ø°ü×Èõ²¿Î»
¿íÃâÌõ¼þÑÏ¿Á£º½öÔÊÐíÀëµØ¼ä϶¡Ý200mmµÄNÀàÉÌÓóµÃâ²â£¬£¬£¬£¬£¬£¬³ËÓóµÈ«ÏµÄÉÈëî¿Ïµ
¿ì³äÇå¾²±Õ»·ÖÎÀí£º
Õë¶Ô¡°³äµç15·ÖÖÓÐøº½400¹«ÀµÄ³¬¿ì³äµç³Ø£¬£¬£¬£¬£¬£¬ÒªÇó300´Î¿ì³äÑ»·ºóÈÔͨ¹ýÍⲿ¶Ì·²âÊÔ
Ã÷È·SOCÇø¼ä£º20%-80%¿ì³äÐÔÄÜÐè¼á³ÖÎȹ̣¬£¬£¬£¬£¬£¬±ÜÃâµç³Ø¡°ÂýÐÔ²¡¡±»ýÀÛ
й潫Òý·¢ÈýÖØÐÐÒµÕðµ´£º
²úÄܳöÇå¼ÓËÙ£º
¶þÏßµç³Ø³§Ë¢Ð±¾Ç®³¬5ÒÚÔª£¬£¬£¬£¬£¬£¬ÐÐÒµ¼¯ÖжȻòÌáÉýÖÁCR3¡Ý80%
2027ÄêÕû¸Ä´óÏÞǰ£¬£¬£¬£¬£¬£¬Ô¤¼Æ30%²úÄÜÃæÁÙ¹ØÍ£
¼ì²âÈÏÖ¤¸ïÃü£º
ÐÂÔöµ×²¿×²»÷ʵÑéÊÒµ¥´Î¼ì²â±¾Ç®³¬200ÍòÔª
µÚÈý·½¼ì²â»ú¹¹ÓÀ´Ç§ÒÚ¼¶Êг¡¿Õ¼ä
°ü¹Ü½ðÈÚÁª¶¯£º
Öª×ãй泵Ðͱ£·ÑÓÐÍûϸ¡15%-20%
µç³ØÖÕÉíÖʱ£Ìõ¿î»ò½«ÌÞ³ý¡°ÈÈʧ¿Ø¡±ÃâÔðÏî
аæ±ê×¼½«È¡´úGB 38031¡ª2020¡¶µç¶¯Æû³µÓö¯Á¦Ðîµç³ØÇå¾²ÒªÇó¡·¡£¡£¡£¡£


























¹«Ë¾µØµã£ºÄϾ©ÊйÄÂ¥ÇøÔÆÄϱ±Â·83ºÅ1007ÊÒ
ÁªÏµµç»°£º025-85863192
¹«Ë¾µØµã£ºÉîÛÚÊб¦°²ÇøÐ°²½ÖµÀº£±õÉçÇø¼×°¶ÄÏ·22 ºÅÒ×Éд´Òâ¿Æ¼¼´óÏÃȹ¥ 211ÊÒ
ÁªÏµµç»°£º0755-29556931
¹«Ë¾µØµã£º¹ã¶«Ê¡¹ãÖÝÊÐ»ÆÆÒÇø¿ÆÑз6ºÅ
ÁªÏµ·½·¨£º020-61302503